Тестер Транзисторов Маркуса | Практическая электроника
Типы тестируемых элементов:
| название элемента | индикация на дисплее/диапазон |
| NPN транзисторы | «NPN» |
| PNP транзисторы | «PNP» |
| N-канальные-обогащенные MOSFET | «N-E-MOS» |
| P-канальные-обогащенные MOSFET | «P-E-MOS» |
| N-канальные-обедненные MOSFET | «N-D-MOS» |
| P-канальные-обедненные MOSFET | «P-D-MOS» |
| N-канальные JFET | «N-JFET» |
| P-канальные JFET | «P-JFET» |
| Тиристоры | «Tyrystor» |
| Симисторы | «Triak» |
| Диоды | «Diode» |
| Двухкатодные сборки диодов | «Double diode CK» |
| Двуханодные сборки диодов | «Double diode CA» |
| Два последовательно соединенных диода | «2 diode series» |
| Диоды симметричные | «Diode symmetric» |
| Резисторы | от 0,5 К до 500К [K] |
| Конденсаторы | от 0,2nF до 1000uF [nF, uF] |
При измерении сопротивления или емкости устройство не дает высокой точности
Описание дополнительных параметров измерения:
— h31e (коэффициент усиления по току) — диапазон до 10000
— (1-2-3) — порядок подключенных выводов элемента
— Наличие элементов защиты — диода — «Символ диода»
— Прямое напряжение – Uf [mV]
— Напряжение открытия (для MOSFET) — Vt [mV]
— Емкость затвора (для MOSFET) — C= [nF]
Автор девайса Маркус, но в дальнейшем разработку продолжил Карл Хейнц.
Ну, что можно сказать, транзисторы и диоды определяет, емкости конденсаторов тоже, у электролитов и ESR показывает. О точности измерений пока ничего не могу сказать, времени чтобы поверить показания, пока нету. Тестер оказался не очень удобен в использовании.
Неудобства при использовании:
- При каждом измерении нужно сначала приложить деталь к контактным площадка, а потом нажимать кнопку «Тест», причем времени проходит от момента включения до измерения не так мало.
- Если тестируемый компонент сгорел с КЗ всех трех ножек, то в этом случае тестер перейдет в режим самотестирования.
- Нет подсветки индикатора. Я подозреваю что просто не впаяли самые правые два пина на плате индикатора. Они кстати помечаются как «А» и «К».
- Светодиодик индицирующий включение прибора горит очень ярко.
- В тестере прошита старая программа, на профильных форумах, есть более свежие, у которых более удобно показывается распиновка компонента по ножкам.
- Две клеммы непонятно какие, провод в них не зажмешь. Только штыри.
А вот и сама плата, маркировку Меги соскребли.
И вот не распаянная часть платы. На ней оказалась схема модуля обеспечивающей работу тестера от литиевого аккумулятора.
Собственно название редакции «Booster edition».
Схема тестера транзисторов
Обратите внимание, что распиновка микроконтроллера ATMega дана для корпуса DIP-28! В моем тестере использован TQFP-32. И стандартный разъем программирования на 10 выводов, а не на 6 как на схеме.
| № вывода | назначение |
| 1 | MOSI |
| 2 | +5В |
| 3 | не задействован |
| 4 | земля |
| 5 | RESET |
| 6 | земля |
| 7 | SCK |
| 8 | не задействован |
| 9 | MISO |
| 10 | не задействован |
На фотографии первый контакт разъема — правый нижний.
Как запрограммировать тестера
Я захотел узнать, какая из ATMeg, установлена в моем тестере, поэтому решил припаять разъем для программирования BH-10. Но он туда не влезал из-за подстроечного резистора, поэтому боковая стенка разъема была отпилена ножовкой, а резистор отодвинут чуть выше.
Распиновка разъема полностью совпала с распиновкой программатора AS-4 и я смело подключил программатор и подал питания на тестер. Но вот не задача, программатор не видит процессор из-за того что питание подается на тестер только при нажатие кнопки, все остальное время 5В на процессоре нету. Даже если кнопку постоянно нажимать, программатор все равно не хочет «общаться» с процессором.
После установки перемычки, микроконтроллер стал определятся и читаться.
Прошивку 1.06К взял отсюда:
http://kazus.ru/forums/showpost.php?p=595426&postcount=21
Эта прошивка тоже работает:
http://kazus.ru/forums/showpost.php?p=594182&postcount=1
Самотестирование тестера транзисторов
Чтобы узнать какая версия прошивки в вашем тестере, нужно ввести тестер транзисторов в режим самотестирования, в так называемый selftest.
Итак, замыкаем все три входные клеммы тестера и запускаем тестер на измерение кнопкой «Test button». Устройство проводит всевозможные тесты, и примерно через минуту просит подключить к 1 и 3 клеммам конденсатор с емкостью больше 100нФ. Тесты идут дальше и в конце концов, тестер показывает версию прошивки.
Свежие прошивки и самое активное обсуждение тут:
vrtp.ru/index.php?showtopic=16451
А вот тут продают платы для тестера по 2шт за 7долларов + стоимость доставки:
radiokot.ru/forum/viewtopic.php?f=51&t=84516
PS О своих впечатлениях по поводу тестера я ещё напишу 🙂
Для проверки понадобятся точные резисторы и конденсаторы, либо точный прибор по которым можно будет измерить неточные.
PPS
Тестер транзисторов с графическим индикатором
Случайно на ebay увидел новый тестер «ESR Meter 12864 LCD Transistor Tester Diode Triode Capacitance led MOS/PNP/NPN».
Продается за $33 и уже в корпусе, был порыв заказать на пробу, но остановил китайский язык 🙂
Что обещает продавец:
- Микроконтроллер ATMega328, прошивка 2013 с кучей функций.
- Внешний кварцевый резонатор на 8МГц.
- Подсветка LCD дисплея
- Потребление 2мА в режиме ожидания (я так понимаю это между измерениями), 20нА в выключенном состоянии.
- Мега в корпусе DIP, простота обновления прошивки (я так понимаю мега устанавливается в панельку)
- Питание от 9В батерейки (давно бы сделали от AA или лития)
Якобы новые функции:
- Автоматическое определение резисторов (и сборок из двух резисторов, а также среднего вывода переменных и подстроечных резисторов), конденсаторов, биполярных транзисторов обоих типов, MOSFET с обоими типами каналов, диодов, диодных сборок, тиристоров малой мощности — как unidirectional, так и bidirectional я предполагаю, что имеются ввиду тиристоры и симисторы.
- Автоматическое определение распиновки всех компонентов.
- Определение обратного диода в транзисторах, коэффициент усиления, прямое напряжение база-эмиттер.
- Измерение входной емкости и порогового напряжения для MOSFET.
- Графический индикатор 12864 с зеленой подсветкой, язык к сожалению только китайский
- Размеры прибора 140*90*55MM
- Управление одной кнопкой, автоматическое выключение (ну вообще-то так и раньше было, но на моде почему-то три кнопки)
Диапазоны измерений:
- Диапазон сопротивлений: 0,1 Ом — 50 МОм, разрешающая способность при измерение сопротивлений 0,1 Ом
- Диапазон емкостей: 30 пФ — 100 мФ, шаг 1 пФ
- Для конденсаторов с емкостью более 2 мкФ, измеряется ESR (эквивалентное последовательное сопротивление), разрешающая способность 0,01 Ом.
- Измеряется прямое напряжение на диодах и напряжение стабилизации для стабилитронов если оно меньше 4,5 В
А теперь куча фоток с результатами тестирования компонентов:
Конструктор для сборки популярного тестера транзисторов
Сегодня я попробую рассказать об одном из самых популярных самодельных измерительных приборов. Вернее не только о самом приборе, а о конструкторе для его сборки.Скажу сразу, его можно найти дешевле в уже собранном виде, но что заменит интерес от сборки прибора своими руками?
В общем кому интересно, заходите 🙂
Этот прибор не зря считается одним из самых популярных мультиизмерительных приборов.
Заслужил он это за счет своей простоты в сборке, большой функциональности и довольно неплохих характеристик.
Появился он довольно давно, придумал его немец Маркус Фрейек, но как то так получилось, что на одном из этапов он перестал развивать этот проект и дальше им занялся другой немец, Карл-Хайнц Куббелер.
Так как деталей он содержит не очень много, то его сразу стали повторять и дорабатывать различные радиолюбители и энтузиасты своего дела.
Я примерно с год назад выкладывал пару вариантов для повторения.
Первый имел дополнение в виде автономного питания от литиевого аккумулятора и зарядное для него.
Второй я дорабатывал чуть больше, основные отличия — немного доработана схема подключения энкодера, переделано управление повышающим преобразователем для проверки стабилитронов, произведена программная доработка, в результате которой при проверке стабилитронов не надо держать кнопку нажатой, ну и на эту плату также перенесены преобразователь для аккумулятора и зарядное.
В этом обзоре я расскажу о более простой, но при этом более наглядной версии прибора (за счет применения графического дисплея), вполне доступной для повторения радиолюбителю начинающего уровня.
Начну обзор как всегда с упаковки.
Пришел набор в небольшом картонном коробочке, это уже лучше, чем в прошлые разы, но все равно, хотелось бы видеть для таких наборов более красивую упаковку, с цветной полиграфией, из более плотного картона.
Внутри коробочки лежал набор в антистатическом пакете.
Весь комплект запаян в антистатический пакет, пакет с защелкой, потому может пригодится в будущем для чего нибудь 🙂
После распаковки выглядело это скажем так, «кучкообразно», но стоит отметить, дисплей был уложен лицевой стороной к печатной плате, потому повредить его будет довольно сложно, хотя почта иногда делает и невозможное возможным.
Сегодняшний обзор будет немного упрощен в сравнении с предыдущими обзорами конструкторов, так как ничего особо нового в плане монтажа я сказать не могу, а повторять не очень хочется. Но на радиоэлементах, которых не было в прошлых обзорах, я все таки немного задержусь.
Печатная плата имеет размеры 75х63мм.
Качество изготовления хорошее, от процесса сборки и пайки остались только положительные эмоции.


Как и на печатной плате DDS генератора, здесь также имеется нормальная маркировка радиоэлементов и также нет схемы в комплекте.
Аналогично плате DDS генератора производитель применил тот же ход с двойными межслойными переходами. правда в одном месте зачем то оставил небольшой «хвостик» из дорожки.
«Мозгом» устройства является микроконтроллер Atmega328 производства Atmel. Это далеко не самый мощный микроконтроллер, который используют для этого прибора. Я использовал Atmega644, еще вроде есть версии и под ATmega1284.
На самом деле дело не в «мощности» микроконтроллера, а в количестве флеш памяти для хранения программы. Устройство постепенно обрастает новыми возможностями, а программа увеличивается в объеме, потому используют более «мозговитые» контроллеры.
После проверки прибора и его возможностей могу сказать, что похоже здесь микроконтроллер используется по максимуму, но в то же самое время старшая версия не привнесла бы скорее всего ничего нового, так как без доработок платы ничего не улучшить.
В устройстве применен графический 128х64 дисплей.
В исходном варианте прибора использовался дисплей, содержащий 2 строки по 16 символов, как и в моем первом варианте.
Дальнейшее расширение проекта было в применении дисплея с уже четырьмя строками по 20 символов, так как зачастую на мелком дисплее вся информация просто не влезала.
После этого, для повышения удобства пользования разработчик решил перейти на графический дисплей. Ключевое отличие — на графическом дисплее можно выводить графическое обозначение проверяемого компонента.
А вот и весь комплект. 
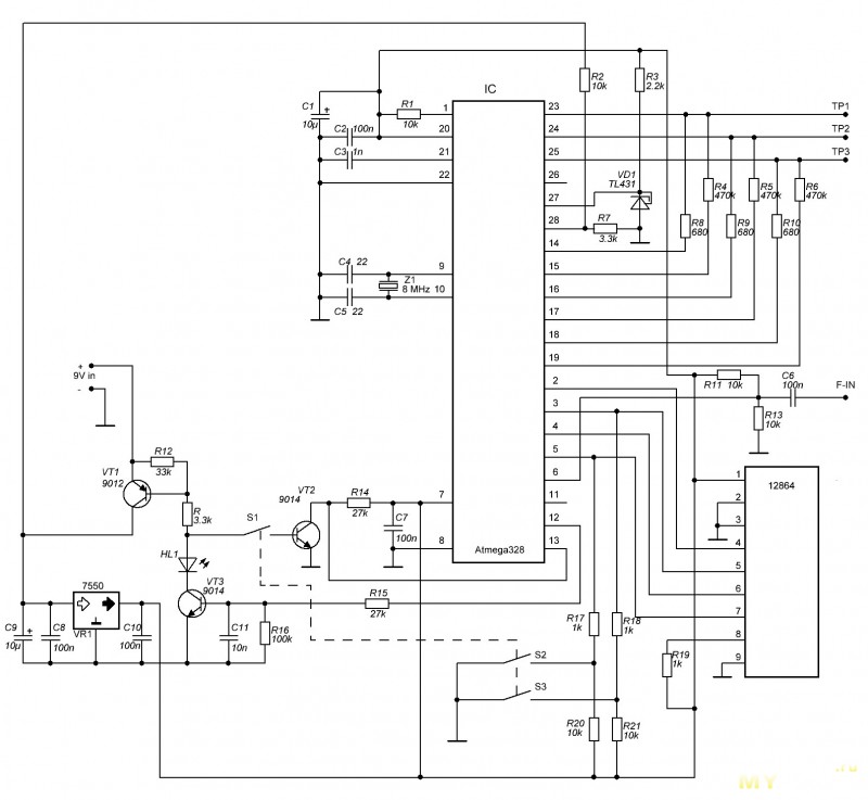
Естественно приведу принципиальную схему устройства 🙂
Вообще изначально я начал перерисовывать схему с платы, но в процессе решил поискать ее в интернете и нашел. Правда в найденной схеме выяснилась одна небольшая неточность, хотя она и была от этого набора. На схеме отсутствовали два резистора и конденсатор, ответственные за вход измерения частоты.
Распишу ключевые узлы схемы отдельно.
Красным цветом выделен самый ответственный узел, это сборка из шести резисторов, к ним надо подходить с особой тщательностью, от точности этих резисторов зависит полученная точность прибора. Устанавливать их надо правильно, так как если перепутать, то прибор будет работать, но показания будут несуразными.
Зеленым цветом выделен узел формирования опорного напряжения. Этот узел не менее важен, но более повторяем, так как регулируемый стабилитрон TL431 найти куда проще, чем точные резисторы
Синим цветом обозначен узел управления питанием.
Схема сделана таким образом, что после нажатия на кнопку поступает питание на микроконтроллер, дальше он сам «удерживает» питание включенным и может сам себе его отключить при необходимости.
Остальные узлы довольно стандартны и особого интереса не имеют, это кварцевый резонатор, подключение дисплея и стабилизатор питания 5 Вольт.
Как я выше писал, схема стала популярной благодаря своей простоте. В изначальном варианте отсутствовал узел подключения энкодера (резисторы R17, 18, 20, 21) и узел входа частотомера (R11, 13 и С6).
Вся основа прибора лежит скорее в алгоритме перебора вариантов переключения выходов, подключенных к матрице резисторов и измерении полученных напряжений.
Это в свое время и сделал Маркус Фрейек, положив тем самым начало работам со столь интересным прибором.
Всеми дополнительными опциями схема начала обрастать уже скорее после того, как ею занялся Карл-Хайнц Куббелер. Я могу немного ошибаться, но насколько я знаю, уже потом прибор «научился» измерять частоту, работать сам как генератор частот, измерять ESR конденсаторов, проверять кварцевые резонаторы и стабилитроны и т.д.
В процессе всего этого устройством заинтересовались китайские производители и выпустили на базе одного из вариантов конструктор, а также выпускают и готовые версии прибора.
Как я писал выше, ключевым элементом схемы является несколько резисторов, которые должны иметь хорошую точность.
В данном конструкторе производитель дал в комплекте резисторы с заявленной точностью 0.1%, обозначается это последней полоской фиолетового цвета, за что ему отдельное спасибо.
В таблице определения номинала резисторов выше точность только 0.05%.
Часто поиск точных резисторов может стать проблемой на этапе сборки такого прибора.
После установки на плату этих резисторов я рекомендую перейти к резисторам с номиналом 10к так как их больше всех и потом будет проще искать остальные.
Также в комплекте были резисторы и с другими номиналами, для удобства сборки я распишу их маркировку.
2шт 1к
2шт 3,3к
2шт 27к
1шт 220 Ом
1шт 2,2к
1шт 33к
1шт 100к
После установки всех резисторов плата должна выглядеть примерно так
По поводу монтажа конденсаторов и кварцевого резонатора вопросов возникнуть не должно, маркировку я объяснял в одном из прошлых обзоров, стоит просто быть внимательными и все.
Обратить внимание следует только на конденсатор 10нФ (маркировка 103) и на полярность электролитических конденсаторов.
Печатная плата после монтажа конденсаторов.
В комплекте было три транзистора, стабилизатор напряжения 7550 и регулируемый стабилитрон TL431.
Ставим на плату соответственно маркировке, обозначена и позиция элемента и как его ставить.
Почти все основные компоненты установлены.
Не забываем про правильность установки панельки под микроконтроллер, неправильно установленная панель может потом не слабо попортить нервы.
И так, основная часть монтажа компонентов закончена, на этом этапе вполне можно перейти к пайке.
Меня часто спрашивают, чем я пользуюсь при пайке.
Я использую припой неизвестного производителя, был куплен случайно, но много. Качество отличное, но где такой купить не подскажу так как не знаю, дело было довольно давно.
Припой с флюсом, поэтому на таких платах дополнительный флюс не использую.
Паяльник самый обычный — Соломон, но подключенный к миниатюрной паяльной станции, вернее к блоку питания (паяльник на 24 Вольта) с стабилизацией температуры.
Плата паялась отлично, не было ни одного места, где бы мне понадобилось использовать дополнительно флюс или зачищать что нибудь.
«Мелкота» запаяна, можно перейти к более габаритным компонентам:
ZIF панель на 14 выводов
Энкодер
Гнездовая часть разъема дисплея
Светодиод.
Немного опишу пару новых элементов.
Первый это энкодер.
В Википедии нашел картинку. которая немного поясняет работу энкодера.
А если просто и в двух словах то это будет звучать скорее так:
Энкодер (мы говорим о том, который на фото), это два замыкающих контакта, которые замыкаются при вращении ручки.
Но замыкаются они хитрым образом, при вращении в одну сторону сначала замыкается первый, потом второй, после этого размыкается первый, потом второй.
при вращении ручки в противоположную сторону все происходит полностью наоборот.
По очередности замыкания контактов микроконтроллер определяет в какую сторону вращают ручку. Ручка энкодера крутится на 360 градусов и не имеет стопора, как у переменных резисторов.
Используют их для разных целей, одно их них — орган регулировки разных электронных приборов.
Также иногда совмещают с кнопкой, контакты которой замыкаются при нажатии на ручку, в данном конструкторе применен именно такой.
Энкодеры бывают разные, с механическими контактами, с оптикой, с датчиками Холла и т.п.
Также они делятся на принцип работы.
Здесь применен Инкрементный энкодер, он просто выдает импульсы при вращении, но существуют и другие, например Абсолютный, он позволяет определить угол поворота ручки в любой момент времени, такие энкодеры используют в датчика угла поворота.
Для более любознательный ссылка на статью в википедии.
Также в комплекте дали панельку. Но данная панелька отличается от предыдущей тем, что при установке в нее исследуемого компонента не надо прилагать усилие к контактам.
Панелька имеет два положения, соответственно на фото
1. Панель открыта, можно ставить компонент
2. Панель закрыта, контакты прижались к выводам компонента.
Кстати устанавливать и паять панель лучше в состоянии когда она открыта, так как контакты панели немного «гуляют» в зависимости от положения рычажка.
Немного об установке светодиода.
Иногда надо поднять светодиод над платой. Можно просто выставить его вручную, а можно немного упростить и улучшить процесс.
Я использую для этого изоляцию от многожильного кабеля.
Сначала определяется необходимая высота установки, после этого отрезается кусочек соответствующей длины и одевается на выводы.
Дальше дело техники, вставляем светодиод на место и запаиваем. Особенно такой способ выручает при монтаже нескольких светодиодов на одной высоте, тогда отрезаем необходимое количество трубочек одинаковой длины.
Дополнительный бонус — тяжелее светодиод отогнуть в сторону.
После установки и запаивания вышеуказанных компонентов можно перейти к заключительному этапу, установке дисплея.
Внимательный читатель заметит, что я сделал небольшую ошибку, которая выяснилась уже на этапе проверки.
Я неправильно припаял провода питания. Дело в том, что я по привычке припаял плюсовой вывод к квадратному пятачку, а минус к круглому В этом конструкторе сделано наоборот, это обозначено и маркировкой. Следует запаивать как обозначено на плате.
Но к счастью ничего не произошло, прибор просто не включился, так что можно записать в плюсы защиту от неправильной полярности подключения батареи.
Для начала устанавливаем и привинчиваем монтажные стойки. Устанавливать сначала надо именно на основную плату.
Затем вставляем штыревую часть разъема в гнездовую.
Дело в том, что дисплей имеет много контактов, а используется всего лишь часть, потому приходится монтировать именно в такой последовательности.
Устанавливаем дисплей на родное место.
В итоге у нас должны совпасть крепежные отверстия.
Если дисплей стоит ровно, то контакты попадут сами как надо.
Перед пайкой не забываем закрыть чем нибудь лицевую часть дисплея.
Все собрано, но остался один компонент. но не волнуйтесь, мы ничего не забыли запаять и производитель положил его не случайно.
На самом деле он не лишний, а наоборот, даже очень необходимый.
В комплекте дали конденсатор емкостью 0.22мкФ.
Данный конденсатор будет необходим на этапе калибровки прибора. На мой взгляд производитель правильно сделал что положил его в комплекте, это позволяет произвести калибровку прибора без поиска дополнительных компонентов.
Все, подключаем батарейку и …, ничего не происходит 🙂
Все нормально, хоть схема и не имеет явного выключателя питания, но он есть.
Для включения прибора надо нажать на ручку энкодера. после этого на процессор пойдет питание и одновременно он выдаст команду на узел управления питанием и будет сам удерживать его включенным.
Все, включился, но явно чем то недоволен, вон сколько написал на экране.
Попробуем разобраться что ему не так.
Для начала прибор выдает на экран напряжение батареи и пытается перейти в режим проверки компонента.
Так как ничего не подключено, то он сообщает что мол элемент отсутствует или поврежден.
Но прибор не откалиброван и после этого выдает соответствующее сообщение:
Не откалиброван!
Для калибровки необходимо замкнуть все три контакта панели (в нашем случае средний и два из левой и правой тройки) и включить прибор. На самом деле можно это сделать немного по другому и об этом я напишу дальше.
После сообщения — isolate probe следует убрать перемычку и оставить контакты свободными.
Затем, после соответствующего уведомления, надо будет установить конденсатор, который нам дали, на клеммы 1 и 3.
Ну что же, попробуем откалибровать.
1. Для этого я просто перешел в меню, подержав кнопку включения пару секунд и выбрал режим Selftest.
Переход в меню — длительное удержание кнопки энкодера.
Перемещение по меню — вращение энкодера
Выбор параметра или режима — короткое нажатие на кнопку энкодера
2. Прибор выдает сообщение — закоротите контакты. Для этого можно использовать отрезок провода, кусочки перемычки, не важно, главное соединить все три контакта вместе.
3, 4. прибор производит измерение сопротивления перемычки, дорожек к панельке и т.д.
1, 2 Затем еще какие то непонятные измерения и наконец пишет — уберите перемычку.
Поднимаю рычажок и убираю перемычку, прибор продолжает что то измерять.
1. На этом этапе необходимо подключить к клеммам 1 и 3 конденсатор, который дали в комплекте (вообще можно использовать и другой, но проще тот что дали).
2. после установки конденсатора прибор продолжает измерения, во время всего процесса калибровки кнопку энкодера нажимать не надо, все происходит в автоматическом режиме.
Все, калибровка завершена успешно. Теперь прибором можно пользоваться.
при необходимости калибровку можно повторить, для этого надо опять выбрать в меню соответствующий пункт и проделать снова все вышеуказанные операции.
Немного пройдемся по пунктам меню и посмотрим что может прибор.
Transistor — измерение параметров полупроводников, сопротивления резисторов
Frequency — измерение частоты сигнала, подключенного к контактам платы GND и F-IN, они находятся справа вверху над дисплеем.
F-generator — Генератор прямоугольных импульсов разной частоты.
10bit PWM, — выводятся импульсы прямоугольной формы с регулируемой скважностью.
C+ESR — Я не совсем понял этот пункт меню, так как при его выборе на экран просто выводится эта надпись и все.
rotary encoder — проверка энкодеров.
Selftest — ну этим пунктом мы уже пользовались, запуск самокалибровки
Contrast — регулировка контрастности дисплея
Show data — лучше покажу немного позже.
Switch off — принудительное выключение прибора. Вообще прибор имеет автоотключение, но активно оно не во всех режимах.
Не знаю почему, но мне издалека это фото напомнило старый добрый VC.
Немного о непонятном мне пункте меню — Show data.
Я не понял его целевого назначения в плане эксплуатации прибора, так как в этом режиме на экран выводится то, что может отображаться на экране.
Кроме того, в этом режиме выводятся параметры автокалибровки.

Также в этом режиме отображаются и шрифты, которые выводятся на экран. я думаю что это скорее технологический пункт, просто для проверки как и что отображается, не более.
Последнее фото — режим регулировки контраста.
Изначально установлено 40, я пробовал регулировать, но как мне показалось, исходная установка и есть самая оптимальная.
С осмотром закончили, можно перейти к тестированию.
Так как прибор довольно универсальный, то я буду проверять просто разные компоненты, не обязательно точные, но позволяющие оценить возможности прибора.
Если интересно проверить какой то определенный тип компонента, пишите, добавлю.
1. Конденсатор 0,39025мкФ 1%
2. Конденсатор 7850пФ 0,5%
3. Какой то Jamicon 1000мкФ 25 Вольт
4. Capxon 680мкФ 35 Вольт, низкоимпедансный
Capxon 10000мкФ 25 Вольт
1. Резистор 75 Ом 1%
2. Резистор 47к 0.25%
3. Диод 1N4937
4. Диодная сборка 25CTQ035
1. Транзистор биполярный BC547B
2. Транзистор полевой IRFZ44N
1,2 — Дроссель 22мкГн
3, 4 — дроссели 100мкГн разных типов
1. Обмотка реле
2. Звукоизлучатель со встроенным генератором.
Проверим работу прибора в режиме генератора.
10КГц
100КГц
Как по мне, то даже на 100КГц форма импульсов вполне приемлема.
Максимальная частота генератора составляет 2МГц, конечно здесь все выглядит печальнее, но щуп осциллографа стоял в режиме 1:1, да и сам осциллограф не очень высокочастотный.
Ниже пункт — 1000.000мГц, не надо путать с МГц. это так обозвали сигнал с частотой 1Гц 🙂
Режим выхода с регулируемой скважностью сигнала.
Частота 8КГц
А теперь посмотрим на возможности встроенного частотомера.
В качестве генератора использовался встроенный генератор осциллографа.
1. 10Гц прямоугольник
2. 20КГц синус
3. 200КГц прямоугольник
4. 2МГц прямоугольник
А вот на 4МГц частотомер «сдулся». Максимально измеряемая частота составляет 3.925МГц, что в принципе также весьма неплохо для многофункционального прибора.
К сожалению точность измерения частоты проверить довольно тяжело, так как редко у кого есть хороший калиброванный генератор, но в большинстве любительских применений данной точности вполне достаточно.
Ну и в конце групповое фото.
Два прибора из предыдущих обзоров вместе с их новым «собратом».
Резюме.
Плюсы
Хорошее изготовление печатной платы.
Полный комплект для сборки действующего прибора + конденсатор для калибровки
0.1% резисторы в комплекте
Очень легкий и приятный в сборке, подойдет даже совсем начинающим
Хорошие характеристики полученного прибора.
Случайно выяснил, что у прибора есть защита от переполюсовки питания 🙂
Минусы
Упаковка конструктора совсем простенькая
Питание от батарейки, гораздо лучше смотрелось бы питание от аккумулятора
Мое мнение. На мой взгляд получился очень хороший конструктор. Как подарок начинающему радиолюбителю я бы его вполне рекомендовал. Не хватает корпуса, и питания от аккумулятора, батарейка долго не прослужит, а стоят они весьма недешево.
Приятно порадовало то, что в комплекте дали «правильные» резисторы и конденсатор для калибровки. Первое положительно сказывается на точности, второе на удобстве, не надо искать конденсатор для калибровки. Можно откалибровать и использовать сразу после сборки.
Конечно данный набор выходит дороже чем то же самое, но в собранном виде, но как оценить стоимость процесса самостоятельной сборки и полученных при этом навыков и хоть и небольшого, но опыта?
На этом пожалуй все, надеюсь что обзор был интересным и полезным. Буду рад вопросам и пожеланиям по дополнению обзора.
А на подходе у меня обзор еще одного небольшого, но надеюсь интересного приборчика, исходного варианта которого я пока не нашел, но что он из себя представляет покажут тесты.
Дополнение — ссылка на скачивание инструкции по сборке (на английском языке)
Товар предоставлен для написания обзора магазином. Обзор опубликован в соответствии с п.18 Правил сайта.
ТЕСТЕР ПОЛУПРОВОДНИКОВЫХ РАДИОЭЛЕМЕНТОВ НА МИКРОКОНТРОЛЛЕРЕ
Хочу поделится очень полезной для каждого радиолюбителя схемой, найденной на просторах интернета и успешно повторенную. Это действительно очень нужный прибор, имеющий много функций и собранный на основе недорогого микроконтроллера ATmega8. Деталей минимум, поэтому при наличии готового программатора собирается за вечер.

Данный тестер с высокой точностью определяет номера и типы выводов транзистора, тиристора, диода и т.д. Будет очень полезен как начинающему радиолюбителю, так и профессионалам.

Особенно незаменим он в тех случаях, когда имеются запасы транзисторов с полустёртой маркировкой, или если не получается найти даташит на какой-нибудь редкий китайский транзистор. Схема на рисунке, кликните для увеличения или скачайте архив:
Типы тестируемых радиоэлементов
Имя элемента — Индикация на дисплее:
— NPN транзисторы — на дисплее «NPN»
— PNP транзисторы — на дисплее «PNP»
— N-канальные-обогащенные MOSFET — на дисплее «N-E-MOS»
— P-канальные-обогащенные MOSFET — на дисплее «P-E-MOS»
— N-канальные-обедненные MOSFET — на дисплее «N-D-MOS»
— P-канальные-обедненные MOSFET — на дисплее «P-D-MOS»
— N-канальные JFET — на дисплее «N-JFET»
— P-канальные JFET — на дисплее «P-JFET»
— Тиристоры — на дисплее «Tyrystor»
— Симисторы — на дисплее «Triak»
— Диоды — на дисплее «Diode»
— Двухкатодные сборки диодов — на дисплее «Double diode CK»
— Двуханодные сборки диодов — на дисплее «Double diode CA»
— Два последовательно соединенных диода — на дисплее «2 diode series»
— Диоды симметричные — на дисплее «Diode symmetric»
— Резисторы — диапазон от 0,5 К до 500К [K]
— Конденсаторы — диапазон от 0,2nF до 1000uF [nF, uF]
Описание дополнительных параметров измерения:
— h31e (коэффициент усиления по току) — диапазон до 10000
— (1-2-3) — порядок подключенных выводов элемента
— Наличие элементов защиты — диода — «Символ диода»
— Прямое напряжение – Uf [mV]
— Напряжение открытия (для MOSFET) — Vt [mV]
— Емкость затвора (для MOSFET) — C= [nF]

В списке приводится вариант отображения информации для английской прошивки. На момент написания статьи появилась русская прошивка, с которой всё стало гораздо понятнее. Скачать файлы для программирования контроллера ATmega8 можно тут.

Сама конструкция получается довольно компактной — примерно с пачку сигарет. Питание от батареи «крона» на 9В. Потребляемый ток 10-20мА.

Для удобства подключения испытуемых деталей, надо подобрать подходящий универсальный разъём. А лучше несколько — для различных типов радиодеталей.

Кстати, у многих радиолюбителей часто возникают проблемы с проверкой полевых транзисторов, в том числе с изолированным затвором. Имея данное устройство, вы сможете за пару секунд узнать и его цоколёвку, и работоспособность, и ёмкость перехода, и даже наличие встроенного защитного диода.

Планарные smd транзисторы тоже с трудом поддаются расшифровке. А многие радиодетали для поверхностного монтажа иногда не удаётся даже примерно определению — или то диод, или что ещё…

Что касается обычных резисторов, то и тут налицо превосходство нашего тестера над обычными омметрами, входящими в состав цифровых мультиметров DT. Здесь реализовано автоматическое переключение необходимого диапазона измерения.

Это касается и проверки конденсаторов — пикофарады, нанофарады, микрофарады. Просто подключите радиодеталь к гнёздам прибора и нажмите кнопку TEST — на экране сразу отобразится вся основная информация о элементе.

Готовый тестер можно разместить в любом небольшом пластмассовом корпусе. Устройство собрано и успешно испытано.
Форум по контрольным приборам
Обсудить статью ТЕСТЕР ПОЛУПРОВОДНИКОВЫХ РАДИОЭЛЕМЕНТОВ НА МИКРОКОНТРОЛЛЕРЕ
GM328 тестер радиодеталей | Правильные инструкции
GM328 обзор

тестер радиодеталей GM328
GM328 — многофункциональное устройство которое является обязательным в арсенале любого радиолюбителя. С его помощью очень удобно проверять радиодетали на исправность и мерить их рабочие параметры для сравнения с даташитом. Существует несколько разновидностей тестеров для радиодеталей отличающихся функционалом и ценой. Мы рассмотрим именно модель GM-328, так как это по сути дела своеобразный комбайн — помощник для начинающих электронщиков.
Купить GM-328 можно у наших китайских друзей
К положительным сторонам этого тестера относятся многофункциональность, универсальность, простота сборки и использования.
Вот что он умеет определять и измерять характеристики:
- NPN и PNP транзисторы
- Мосфеты
- Диоды
- Светодиоды
- Двойные диоды
- Тиристоры
- Стабилитроны
- Резисторы (может сразу два)
- Конденсаторы
- Постоянное напряжение до 50 вольт
Впечатляет не так ли? Для каждого проверяемого элемента показывает так же ESR и емкости затвора. Кроме того может использоваться в качестве генератора импульсов от 1Гц до 2МГц а так же использоваться для измерения частоты в том же диапазоне. И это только основные характеристики. Прекрасный цветной графический дисплей, четкий и яркий. В базовой прошивке есть возможность настройки цветов для каждого элемента интерфейса.
Так же хочу отметить способность к прошивке данного тестера, нам ведь всегда хочется что то улучшить или переделать). Благо для этой модели на просторах интернета есть масса прошивок, в том числе и русских. Подробный мануал по прошивке обязательно напишу в ближайшее время.
Состав конструктора GM328

Схема тестера радиодеталей GM328 + TFT
Собственно для сборки данного девайса минимум что нам понадобится — это простой паяльник на 25 ватт с тонким жалом и припой, при условии что китайцы прислали вам полный комплект). Разумеется участие в процессе сборки третей руки, зажима для плат или единомышленника корефана всегда приветствуется. Для сборки тестера радиодеталей GM328 не нужны даже прямые руки, процесс настолько прост что с ним справится даже начинающий радиолюбитель, что не может не радовать последних. Если вы стали обладателем полного комплекта для сборки нашего девайса то у вас на столе должны лежать следующие элементы:
Состав комплекта для сборки тестера радиодеталей GM328

GM328 транзистор тестер — состав комплекта
- 1 шт. — плата с дорожками, отверстиями для деталей и несколькими SMD
- 1 шт. — цветной графический дисплей
- 1 шт. — DIP панель для микроконтроллера
- 1 шт. — микроконтроллер Atmega328p 16-PU с базовой прошивкой
- 1 шт. — пин конектор на 8 ног для подключения дисплея
- 1 шт. — пин игнездо на 8 ног для подключения дисплея
- 3 шт. — двойные клемники под винт
- 25 шт. — резисторов разного номинала
- 1 шт. — кварц
- 1 шт. — стабилитрон
- 3 шт. — транзисторы
- 1 шт. — варистор
- 1 шт. — светодиод
- 1 шт. — ZIF панель для подключения измеряемой радиодетали
- 2 шт. — электролиты
- 9 шт. — керамические конденсаторы
- 1 шт. — гнездо питания
- 1 шт. — коннектор для кроны (не всегда)
- 1 шт. — энкодер
К моему сожалению мне попался комплект с оторванной микросхемой VO5

Иногда так бывает)
Так что мне все же пришлось прибегнуть к помощи паяльной станции для пайки этой мелкой SMD-шки. А вот и результат трудов:

Немного «прямых» рук)
Сборка GM328
Схема для пайки нашего тестера радиодеталей мне не пригодилась, я привел ее для ознакомления. На плате места для всех деталей подписаны и ошибок там нет. Кроме того отверстия луженые и плата в дополнительной подготовке не нуждается. Приступим непосредственно к сборке. Первое что я припаял это резисторы. Все они маркированы так что можно воспользоваться любым онлайн справочником по расшифровке маркировки резисторов. Но я все же проверил каждый мультиметром, ведь маркировали же китайцы, мало ли что…

Паяем резисторы
Затем транзисторы, варистор и стабилитрон. Тут важно не ошибиться, все они выполнены в корпусе ТО-92. Если впаять на место стабилитрона что либо другое то подача нестабилизированного напряжения для платы окажется фатальной.

Паяем транзисторы
На следующем этапе были припаяны конденсаторы и кварц. Все согласно маркировки, благо она четкая, а спайкой кварцевого резонатора можно только специально допустить ошибку).

Конденсаторы GM328
DIP — панель для микроконтроллера впаять можно любой стороной, на полет не повлияет.

Впаиваем DIP-панель в GM328
Паяем крупные элементы такие как ZIF панель для подключения измеряемой радиодетали, контакты для подключения дисплея, клемники под винт для генератора частоты, частотомера, вольтметра и гнездо питания.

ZIF панель и так далее…
Ну и в заключении работы с паяльником впаиваем энкодер, нам ведь надо будет как то управлять всем этим хозяйством. Да и надо еще припаять ноги к дисплею, фото этого результата выкладывать не вижу смысла.
Кстати на всякий случай распиновка дисплея:

Распиновка дисплея ST7735
Все, выключаем и откладываем паяльник, он нам больше не понадобится. Вставляем мозги в панель, внимание, не перепутайте положение! Выемка на микроконтроллере должна «смотреть» на гнездо для дисплея. Если перепутаете то атмеге это не понравится и она может сильно и даже смертельно обидеться на вас. Вставляем и прикручиваем винтами наш дисплей и привинчиваем ноги. Все, работа завершена.

Результат трудов
Кстати по окончании сборки у меня осталась пара лишних деталей.

Лишний кондер и резистор
Гнездо для кроны я не припаивал так как лично я им пользоваться никогда не буду. Это лишает мой девайс портативности но мне она и не нужна. Вы можете припаять.
Ну вот и все, наш тестер радиодеталей GM328 готов. Как его калибровать и обзор возможностей выложу в следующей статье. Если у кого есть вопросы или замечания прошу писать в комментариях, постараюсь ответить максимально развернуто.
Реанимация тестера Маркуса / Habr
Положил дед Мороз под новогоднюю елочку мне тестер радиоэлектронных компонентов в виде китайского клона широко известного в узких кругах тестера Маркуса.Здесь должна была быть картинка включенного тестера с радостно светящимся всеми цветами радуги экранчиком, но руки из одного места воткнули в него заряженный конденсатор, тестер радостно самовключился, сказал «ой!» и работать отказался.
Жалко, блин. Попробуем отремонтировать.
1. Идем на Яндекс-диск со схемами и прошивками на все известные сообществу клоны. К счастью, клон «ТС-1» там уже есть.
2. Изучаем схему и плату тестера, экспериментально выясняем, что имеется короткое замыкание (КЗ) по шине +5В.
Если тестер самовключился при подключении конденсатора, значит питание подалось на шину либо через встроенные обратные диоды на входах микроконтроллера, либо через защитную сборку DZ2.
Отпаиваем DZ2, сборка жива, КЗ на месте. Значит случилось самое ужасное, сгорел микроконтроллер.
3. Заказываем микроконтроллер Atmega644, корпус TQFP-44, 2 штуки, на случай, если что-нибудь пойдет не по плану.
4. Пока Атмега едет из Китая, готовим инструменты и ищем программатор.
Нам понадобится:
4.1. Паяльная станция, набор жал для паяльника, «третья рука» с лупой, тонкий-тонкий пинцет, хороший флюс (китайский, но жидкий, что лучше канифоли), чуть-чуть припоя.
Программаторы (спасибо Int_13h за безвозмездно отданную целую коробку всяких разных):
4.2. USBasp без корпуса для Atmega, с адаптером 10 pin to 6 pin ISP.
4.3. USB ISP в корпусе для Atmega (никогда не угадаешь, какой пригодится).
4.4. Преобразователь USB/UART 5V от какого-то мобильника для перепрошивки контроллера питания U4 (STC15L104W).
Т.к. контроллер любит 3.3В, на монтажке собираем стабилизатор 5->3.3В на базе LM1117:
Оказывается, стабилизатор без нагрузки не работает. Вешаем на выход резистор, например 2.2 кОм. Устанавливаем на выходе точно 3.3 В с помощью вольтметра и потенциометра.
5. Дождались, наконец, конверта с микроконтроллерами.
6. Демонтируем феном сгоревший микроконтроллер, чистим контактные площадки, смазываем флюсом, припаиваем новый. Тонким жалом, каждую ножку. Но сначала по углам. Говорят, можно и феном, но нет паяльной пасты.
Для первого раза даже красивенько.
Заодно впаиваем разъем для внутрисхемного программирования. Убеждаемся в правильности разводки под адаптер 10to6, перепаиваем разъем на другую сторону платы.
И конечно предусмотрим разъем для аккумулятора. Итог:
7. Готовимся прошить контроллер питания U4. Припаиваем конвертер USB-UART со стабилизатором к плате:
3.3В к 3.3В, Gnd к Gnd, Tx к Р1, Rx к Р2.
8. Ищем софт stc-isp6.86.rar на сайте производителя.
9. Подключаем конвертер, ждем, что он обнаружится системой, запускаем софт, выбираем com-порт, выбираем прошивку из архива (п.1), задаем частоту 12 Мгц, подаем питание, процессор запускается, в режим загрузки не переходит, программатором не обнаруживается.
9.1. Экспериментируем с очередностью подачи питания на процессор и нажатием кнопок «Check MCU» & «Download/Program».
9.2. Изучаем даташит на U4, обнаруживаем, что кнопка Test тестера подключена к выводу Reset. Жмем «Check MCU», жмем кнопку Test, микроконтроллер резетится и обнаруживается. Таким же образом запускаем прошивку, и, наконец, прошиваем U4.
10. Изучаем обилие софта для прошивки Atmega.
10.1. Инсталлируем мощную и удобную Atmel Studio 6.2, обнаруживаем, что она не поддерживает программаторы USBasp и USB ISP. Сносим.
10.2. Ищем Avrdude и графическую оболочку к нему. Из всего обилия останавливаемся на интуитивно понятном Avrdude_prog 3.3, который понимает USBasp, понимает прошивки *.hex и *.eep, умеет наглядно показывать выбранные фьюзы. Подключаем, запускаем:
Облом-с, программатор имеет слишком старую прошивку.
10.3. Вот тут и пригодится USB ISP, софт которого не такой дружелюбный, но на прошивку программатора он способен. А может и тестер прошьет? Увы:
10.4. Ищем свежую прошивку на USBasp, соединяем USB ISP и USBasp шлейфом, замыкаем на USBasp джампер J1, вводя его в режим программирования. Заливаем прошивку. Успех!
10.5. Окрыленные успехом, пытаемся прошить и USB ISP в USBasp. Впаиваем по методике перемычку на плату, сначала бэкапим прошивку и фьюзы.
10.6. Шьем.
Выпаиваем перемычку. Подключаем бывший USB ISP и компьютеру и не обнаруживаем его софтом. Может с фьюзами путаница? Потом разберемся. Прости! Но ты выполнил свою цель и можешь пока упокоиться с миром.
10.7. Goto 10.2. Но теперь наш программатор уже шьет Atmega успешно.
11. Волнуемся насчет успеха проведенной операции.
12. Запуск тестера. Бинго!
Измерения идут, но не обошлось и без недостатков — тестер практически мгновенно отключается после процесса измерения, можно и не успеть снять показания.
В следующей серии: попытки сделать свою прошивку для тестера для устранения эффекта мгновенного отключения. Прошивка будет базироваться на исходниках Маркуса. А также, как я пыталась, но не смогла полюбить AVR.
Мультиметр-Частотомер-Генератор GM328 для проверки транзисторов, диодов, конденсаторов, индуктивности, сопротивлений…, а также для генерирования и измерения частоты сигнала.
Мультиметр-Частотомер-Генератор GM328 для проверки транзисторов, диодов, конденсаторов, индуктивности, сопротивлений…, а также для генерирования, измерения частоты сигнала…
В этой статье рассмотрим многофункциональный автоматический прибор — незаменимый помощник радиолюбителя. Его можно купить в Китае на всем известных сайтах или по ссылке в конце статьи.
Кроме функций мультиметра Mega328 автоматически определять практически любой подключаемый радиоэлемент, измерять его характеристики он также способен генерировать и измерять частоту сигнала.
Все отображается на цветном 160 х 128 ЖК-дисплее.
Способности мультиметра:
- измеряет у биполярного транзистора коэффициент усиления и уровень порогового напряжения база-эмиттер,
- определяет вывода, структуру и отображает ее на дисплее.
- измеряет у MOSFET пороговое напряжение и ёмкость.
- у транзисторов определяет наличие защитного диода.
- при измерении стабилитрона пробивное напряжение не более 4,5 В.
- при измерении конденсатора более 2 мкФ одновременно с ёмкостью измеряет эквивалентное последовательное сопротивление (ESR).
- способен измерять два сопротивления одновременно, а также переменное сопротивление.
Отображаемое значение:
- конденсатор: 25pf-100mF (разрешение 1pF)
- индуктивность: 0,01 mH-20 H
- сопротивление: 0,1 Ом — 50 МОм (разрешение 0,01 Ом)
- Диоды и транзисторы с графическом отображении на экране структуры и параметров.
Технические характеристики:
- Питание: от 6,8 до 12В, можно использовать 6F22 (9В)
- Потребляемый ток (при пит.9В):30мА
- Дисплей: ЖК 160 х 128 с подсветкой
- Скорость тестирования: 2 сек. (до 1 мин. для конденсаторов большой ёмкости)
- Ток тестирования: около 6mA
- Ток выключения: 20nA
- управление одной кнопкой и регулятором для выбора режима
- автоматическое выключение.
- есть возможность измерять smd компоненты
- Размер платы: 7.8 х 6.2 см (Д х Ш)
- Материал: PCB
- Вес: 173 гр
На приборе установлен круговой переключатель с кнопкой (энкодер), с её помощью можно управлять тестером.
После запуска тестера нажмите кнопку и удерживайте, откроется меню :
- В режиме «f — Генератор» прибор генерирует сигналы в диапазоне частот от 1Гц до 2МГц.
- В режиме «Частотомер» прибор измеряет частоты до 2 МГц.
- Транзистор тестер — Основной функционал тестера.
Режим: 10-bit PWM — 10 бит ШИМ. - Режим: C+ESR TP1 : 3 — Непрерывное измерение емкости и ESR подключенных конденсаторов (запустив этот режим не нужно каждый раз нажимать на кнопу для запуска измерений, достаточно подсоединить конденсатор к щупам и тестер отобразит информацию, удобно при множественном тестировании)
- Режим: «Самодиагностика» можно произвести изменение цвета и многие другие настройки.
- Настройка контрастности дисплея.
- Выключение.
Режим «Транзистор Тест»
В режиме «Транзистор Тест» можно определить тип и расположение выводов биполярного или полевого транзистора, диода, измерить проводимость биполярного транзистора, а также его коэффициент усиления. При этом несложно подобрать пару выходных транзисторов для усилителей по одинаковому коэффициенту усиления.
У диодов прибор измеряет падение напряжения и ёмкость P-N перехода, по этому можно сразу определить тип диода.
При проверке электролитического конденсатора, его следует сначала разрядить, в противном случае прибор можно вывести из строя!
Принципиальная схема мультиприбора GM-328
Некоторые ключевые узлы схемы:
Схема довольно простая. Ответственный узел собран на шести резисторах R1-6 — от точности этих резисторов зависит полученная точность прибора.
Узел формирования опорного напряжения собран на регулируемом стабилитроне TL431 и резисторе R15.
Узел управления питанием собран на транзисторах T1-3.
Схема сделана таким образом, что после нажатия на кнопку поступает питание на микроконтроллер, дальше он сам «удерживает» питание включенным и может сам себе его отключить при необходимости.
Чтобы база Т2 не «висела» в воздухе, лучше её соединить с эмиттером сопротивлением 100 — 300 кОм. Бывают случаи из за этого транзистор пробивает.
Стабилизатор питания 5В на IC2.
Генератор на кварцевом резонатор
Дисплей LCD12864.
Включение и калибровка
Для включения прибора надо нажать на ручку энкодера. после этого на процессор пойдет питание и одновременно он выдаст команду на узел управления питанием и будет сам удерживать его включенным.
Для начала прибор выдает на экран напряжение батареи и пытается перейти в режим проверки компонента.
Так как ничего не подключено, то он сообщает: «элемент отсутствует или поврежден».
Прибор не откалиброван и после этого выдает соответствующее сообщение:
«Не откалиброван!»
Для калибровки необходимо замкнуть все три контакта панели (в нашем случае средний и два из левой и правой тройки) и включить прибор.
После сообщения — isolate probe следует убрать перемычку и оставить контакты свободными.
Затем, после соответствующего уведомления надо будет установить конденсатор ( в комплекте) на клеммы 1 и 3.
Калибровка
1.Заходим в меню, подержав кнопку включения пару секунд и выбрал режим Selftest.
Переход в меню — длительное удержание кнопки энкодера.
Перемещение по меню — вращение энкодера.
Выбор параметра или режима — короткое нажатие на кнопку энкодера.
2. Прибор выдает сообщение — «закоротите контакты». Для этого нужно соединить все три контакта вместе.
3. Прибор производит измерение сопротивления перемычки. После того, как закончена калибровка выйдет сообщение: «уберите перемычку».
4. Убираем перемычку, прибор продолжает ещё измерения уже без перемычки.
На этом этапе необходимо подключить к клеммам 1 и 3 конденсатор из комплекта (можно использовать и другой).
5. После установки конденсатора прибор продолжает измерения, во время всего процесса калибровки кнопку энкодера нажимать не надо, все происходит в автоматическом режиме.
Все! Калибровка успешно завершена!
Видеообзор с youtube
Купить данный прибор можно в Китае на сайтах AliExpress, Ebay, Gearbest и т.п.,
а также проверенный в магазине «MастерOk»
ПОДЕЛИТЕСЬ С ДРУЗЬЯМИ
П О П У Л Я Р Н О Е:
- Поговорим о солнечной электростанции.
- Цифровая шкала — частотомер
- Стробоскоп своими руками
Солнечная электростанция — современный способ электроснабжения нашего дома. Вопрос использования альтернативных источников энергии возникает у многих. И это не удивительно, ведь постоянный рост цен на электричество заставляет задумываться об этом всё чаще и чаще. Вот и встаёт вопрос: почему бы не использовать бесплатные неиссякаемые природные ресурсы — ветер, солнце, воду? Давайте сегодня поговорим об солнечной энергии, а точнее о солнечной электростанции.
Подробнее…
При работе на любительской радиостанции перед радиолюбителем часто встает необходимость точно знать частоту, на которую настроен его трансивер или приемник для того, чтобы не уйти за пределы диапазона или для точной настройки на заранее оговоренную частоту. Механические шкалы не дают такой возможности поэтому приходится конструировать электронные шкалы. Подробнее…
С помощью стробоскопа получится красивый световой эффект для любой дискотеки. Можно использовать на танцплощадках, клубах и даже у себя дома.
Подробнее…
Популярность: 12 131 просм.
Транзистор тестер в порядочном корпусе.
Добрый день (опционально вечер/ночь).В общем решил разжиться я подобным устройством. Но для меня по мимо функционала важен еще и внешний вид, люблю законченные устройства со своими корпусами. Поэтому выбора пал на сей аппарат. Будет разборка и немножко измерений.
Введение
В общем данная модификация тестера не попадалась мне на этом сайте, поэтому не грех и глянуть, что там и как.
Для особо нервных людей и людей с завышенными ожиданиями, не стоит данный аппарат рассматривать в качестве прибора, никогда.
По причине того, что поверку на данный аппарат не сделать, он имеет погрешность (хотя я каждую деталь замерял по три раза и погрешность на самом деле не значительная, но она есть).
Что можно сделать при помощи этого аппарата?
Да просто банально отсеять плохие детали от хороших, например, пока я писал этот обзор я достаточно много выбросил советских, старых транзисторов, к которым даже рука никогда не прикасалась после смерти отца, также можно проверить качество конденсаторов, например, я заметил, что БУ конденсаторы из блоков питания самсунгов лучше новых, купленных в магазине, я догадывался об этом, но не думал, что все действительно так плохо будет.
Этот аппарат не идеален в своих измерениях, и некоторые детали он не понимает, такие как варисторы, например, мелкие сборки LM1117 и тп.
Но давайте обо всем по порядку.
Как обычно, предупреждение:

Вся ответственность, а именно самостоятельное проникновение в корпус готового изделия с последующим нарушением его целостности работоспособности, лежит на человеке совершившим это действие.
Внешний вид
Характеристики:
• Дисплей: 128 х 160
• Ток отключения: 20нА
• Диапазон тестируемого резистора: 0,5 Ом — 50M Ом
• Диапазон тестируемой индуктивности: 0,01 мГн — 20 Гн
• Диапазон тестируемого конденсатора: 25 пФ — 100000 мкФ
• Цвет: черный
• Размеры изделия: 135 x 70 x 25 мм
• Вес изделия: 99 г
Внешний вид достаточно неплох, по размерам напоминает маленький мультиметр:


В комплекте идет ZIF разъем для подключения разнообразных деталей с объемными выводами:

Разъем держится не очень хорошо, приходиться работать двумя руками, одной держать разъем, другой зажимать деталь.
Тестер питается от кроны. На лицевой стороне имеет всего две кнопки.
Время измерения примерно пол минуты, может чуть больше если конденсатор рассчитан на большую емкость.

Я не очень понимаю страсть китайцев ко всяким логотипам, картинкам и тд в технике. Тут нас встречает лого из трансформеров:

Да, светодиод конечно же — синий. Вообще мне кажется у китайцев либо проблемы с восприятием синего, либо наоборот они видят его иначе. Чертов синий светодиод лупит по глазам, в срочном порядке будет меняться на зеленый — красный.
Так как кроны у меня нет, я буду использовать вот такое приспособление, примитивный повышатель до 9В:

Поэтому я не смогу сказать насколько сильно данный прибор жрет батарею, все-равно данный аппарат будет подвергаться переделке на литий, не люблю я кроны использовать.
Так же при каждом включении аппарат показывает версию ПО:

Думается мне, в сети гуляет достаточно много разных прошивок этих аппаратов.
Тестирование

Совсем немного пробегусь по тестированию.
Конденсаторы
1. БУ электролитический конденсатор Sanwha 400V 68 uF:


2. БУ электролитический конденсатор Teapo 200V 560 uF:

3. Новый электролитический конденсатор Yageo 35V 1000 uF:

4. БУ электролитический конденсатор Sanwha 6.3V 2200 uF:

5. Новый электролитический конденсатор Yageo 25V 1000 uF:

6. Новый электролитический конденсатор CapXon 10V 1000 uF:

7. БУ электролитический конденсатор CapXon 25V 470 uF:

8. Новый электролитический конденсатор Jackcon 50V 10 uF:

9. БУ Пленочный, полипропиленовый конденсатор Pilkor MKP 330n 275V:

10. БУ Пленочный, полипропиленовый конденсатор CSD MPX .1K 275V:

11. Новый полипропиленовый конденсатор 4.7n 100V:

12. Новый полиэстровый, пленочный конденсатор 4.7 100V:

13. Новый керамический конденсатор 430:

14. БУ пленочный конденсатор MD 250V 1K:

15. БУ пленочный конденсатор UTX MEF 155K 100V:

16. БУ Конденсатор КСО 0,010 250V:

Очень было интересно в каком он состоянии, слышал про их крайнюю надежность.
17. БУ Конденсатор КСО 4300 500V:

18. БУ керамический конденсатор (Флажок) 1n0k:

19. БУ конденсатор МБМ 0.1 uF 160V:

20. БУ электролитический конденсатор HY 25V 4700 uF:

21. Пленочный конденсатор HW 475K 400V:

Транзисторы
1. Германиевый транзистор МП 26Б:


2. Германиевый транзистор МП40:

3. Транзистор КТ611Б:

4. Транзистор ВС337:

5. Транзистор IRF530N:

6. Транзистор 13007F2:

7. Транзистор КТ829А:

8. Транзистор04N60C3:

9. Транзистор германиевый П213Б:

Резисторы
1. Резистор 10W 3кОм:


2. Резистор подстроечный 10К:

3. Фото-резистор:
При слабом свете:

При ярком свете:

Индуктивность
Безымянная катушка индуктивности:


Диоды
1. Диод Шоттки STPS20:


2. Диод МД226:

3. Светодиод красный:

4. Светодиод синий:

Всякая всячина
1. Лама галогенная:


2. Симистор BTA16 600BW:

3. Стабилизатор L1117:

4. Варистор СН1-1-1 560В:

Разборка
Разбирается аппарат достаточно тривиально, откручиваем 4 самореза и готово:

Внутри нас встречает все та же Атмега 328Р:


Вывод
Товар в целом достаточно годный, определить сбойную деталь или полудохлый конденсатор пойдет. Занял место в моем наборе инструмента.
